选择品牌自主控价还是聘请第三方控价公司,是品牌在发展过程中必然会遇到的决策。这两者之间存在显著的差异,主要体现在以下几个方面:
我们可以用一个简单的比喻来理解:品牌自主控价如同自己处理家务,而第三方控价公司则像是聘请了一位专业的管家或律师。
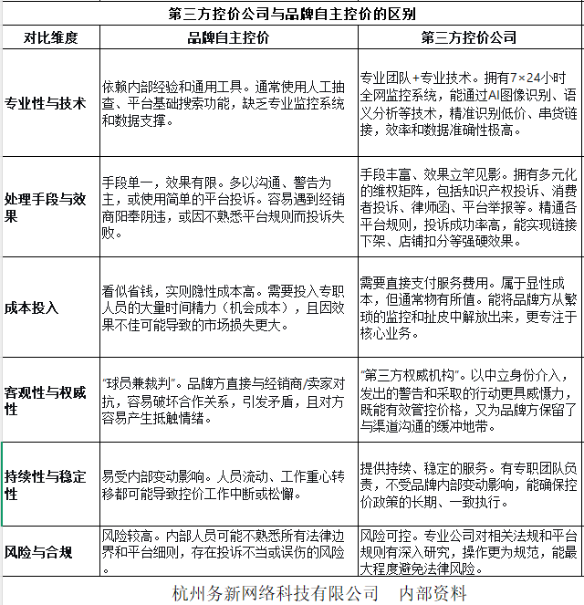
以下是详细的区别对比:

了解了区别后,具体选择哪一种方式,主要取决于品牌的发展阶段和所面临问题的严重程度。
1. 品牌自主控价(适合以下情况)
初创期或小规模品牌:渠道数量有限,链接不多,易于管理。
问题不严重:仅有零星几家店铺出现轻微低价,通过沟通就能解决。
预算非常有限:暂时无法承担第三方服务的费用。
作为辅助手段:即使聘请了第三方公司,内部也需要有专人进行对接和协调,并保持对渠道状况的基本了解。
自主控价的核心工作:
定期巡查:固定时间(如每周)对主流平台进行关键词搜索。
内部沟通:与签约经销商进行沟通,重申价格政策。
简单投诉:针对明显的商标侵权、盗图等行为发起投诉。
2. 聘请第三方控价公司(适合以下情况)
成长期及以上品牌:线上渠道广泛,链接数量庞大,乱价和窜货问题严重。
自有手段不足:自主控价效果不佳,需要更专业、更强硬的手段。
追求效率和省心:希望将专业的事交给专业的人,让内部团队聚焦于产品、市场和销售。
需要进行全域治理:问题不仅限于价格,还包括打假、打击窜货、未授权销售等综合性渠道治理。
结论
总的来说,品牌自主控价是“治标”的初级管理,而第三方控价公司则是“治本”的专业解决方案。
对于绝大多数已经具备一定规模、且重视渠道健康和品牌价值的公司而言,聘请第三方控价公司是一项投资回报率很高的决策。它不仅仅是“抓低价”,更是对品牌整个线上生态和渠道秩序的系统性维护,最终保护的是品牌的利润和长远生命力。
本文为 杭州务新网络科技有限公司 结合多年控价经验总结,转载必须征得其同意。

浙公网安备33010802010106号